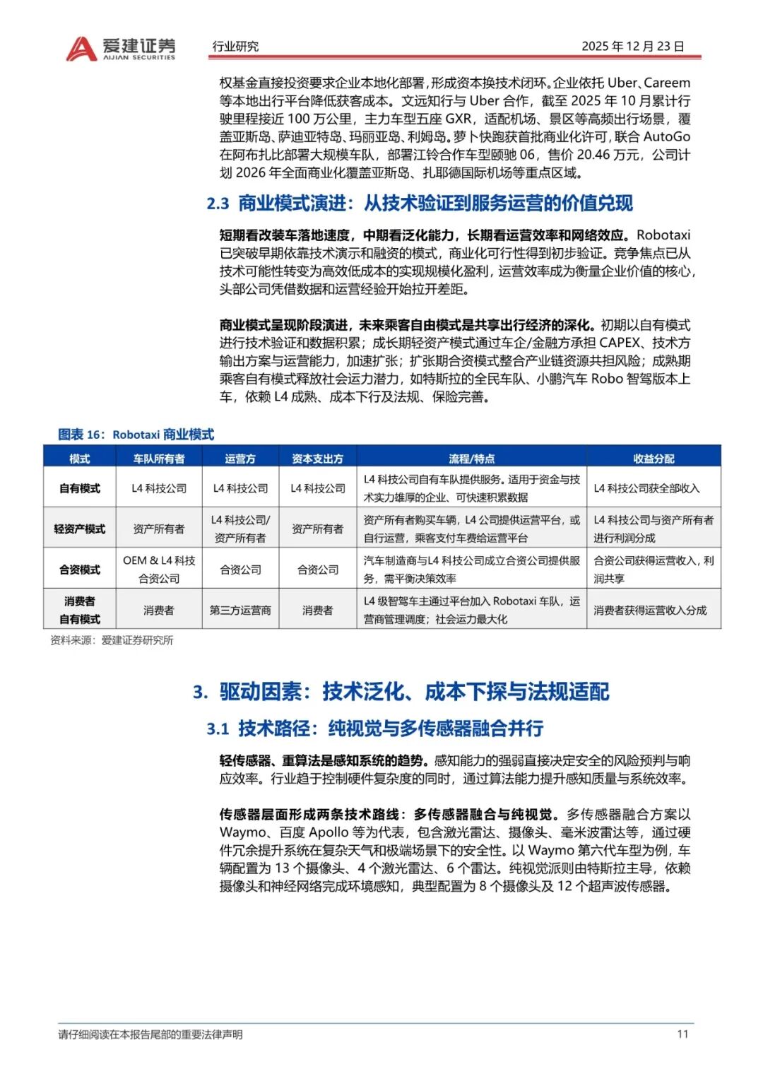
规模:2030年中国市场有望超过1500亿元。Robotaxi为无人驾驶出租车,其运营成本降低是商业化落地关键。我们测算,纯无人Robotaxi单公里成本有望降至0.55元,较传统燃油网约车下降72%,单车日均收入或达680元。展望2030年,中国Robotaxi保有量有望达40万辆,市场规模超1500亿元,其中打车服务841亿元、整车销售680亿元、广告及车载娱乐等增量收入约62亿元。












......
文│爱建证券
本报告共计:24页。
规模:2030年中国市场有望超过1500亿元。Robotaxi为无人驾驶出租车,其运营成本降低是商业化落地关键。我们测算,纯无人Robotaxi单公里成本有望降至0.55元,较传统燃油网约车下降72%,单车日均收入或达680元。展望2030年,中国Robotaxi保有量有望达40万辆,市场规模超1500亿元,其中打车服务841亿元、整车销售680亿元、广告及车载娱乐等增量收入约62亿元。












......
文│爱建证券
本报告共计:24页。