真的不要什么都不懂就开始北京市考😭
系统地梳理一下北京市考,尽量讲得清晰明了,为大家提供备考方向。
-
🎯 北京市考报考流程
发布招考公告(通常在11月中下旬)→ 考生网上报名(公告发布后约一周开始)→ 资格初审 → 统一笔试(通常在12月)→ 确定入围面试名单(笔试后约1个月左右,通常在次年1月公布)→ 面试(通常在次年2月或3月上旬)→ 体检 → 考察(Z审) → 确定拟录用对象 → 公示 → 录用
-
🎯 北京市考笔试内容及时间
1⃣笔试科目:
行政职业能力测验(行测) + 申论。部分职位需加考专业科目。
行测: 客观性试题,考试时限 120分钟,满分 100分
申论: 主观性试题,考试时限 150分钟,满分 100分
申论试卷分类:申论通常区分不同层级,
区级以上(含区级)职位卷
乡镇(街道)等基层职位卷
2⃣笔试时间安排:
上午 9:00 - 11:00 行测
下午 14:00 - 16:30 申论
-
3️⃣备考计划
🧀准备阶段(2天)
通晓考情+初步选岗+资料准备
要点:
❶看往年招录公告,找岗位表、考试流程
❷初步确定岗位方向,做几个备选岗
❸准备教材、题册、网课等备考资料
❹试做一份真题,了解考察内容以及薄弱模块
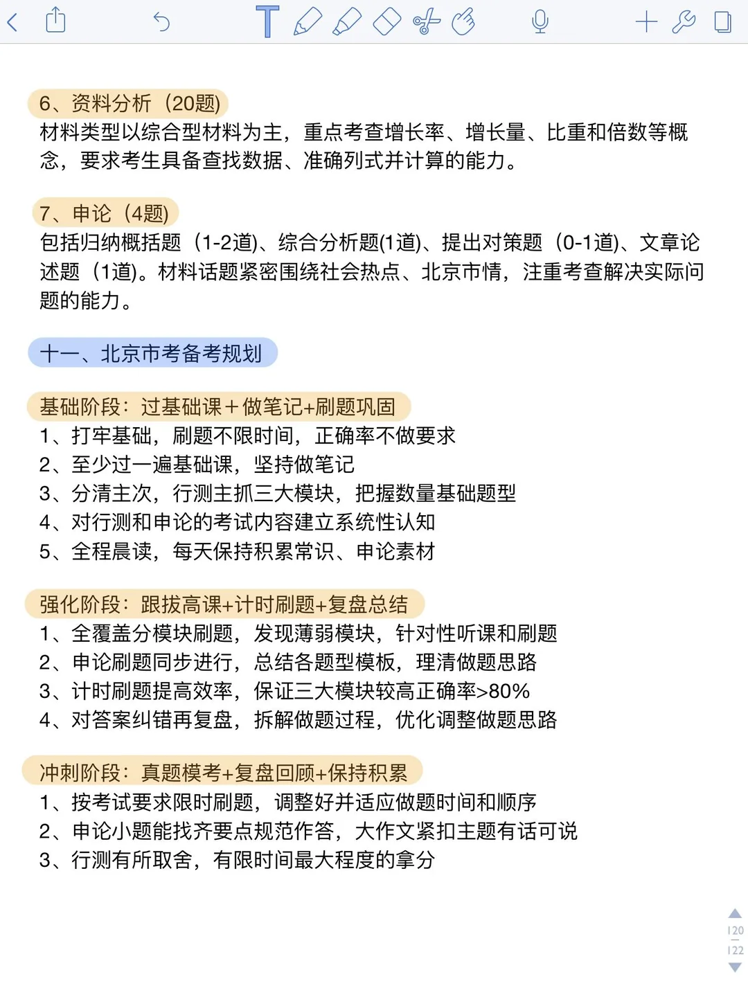
🧀基础阶段
过基础课+做笔记+刷题巩固
要点:
❶打牢基础,刷题不限时间,正确率不做要求
❷至少过一遍基础课,坚持做笔记
❸分清主次,行测主抓三大模块,把握数量基础题型
❹对行测和申论的考试内容建立系统性认知
❺全程晨读,每天保持积累常识、申论素材
🧀强化阶段
跟拔高课+计时刷题+复盘总结
要点:
❶全覆盖分模块刷题,发现薄弱模块,针对性听课和刷题
❷申论刷题同步进行,总结各题型模板,理清做题思路
❸计时刷题提高效率,保证三大模块较高正确率> 80%
❹对答案纠错再复盘,拆解做题过程,优化调整做题思路
🧀冲刺阶段
真题模考+复盘回顾+保持积累
要点:
❶按考试要求限时刷题,调整好并适应做题时间和顺序
❷申论小题能找齐要点规范作答,大作文紧扣主题
❸行测有所取舍,有限时间最大程度的拿分
希望这份梳理能帮助大家更清晰地了解北京市考,明确备考方向!祝各位备考顺利!







