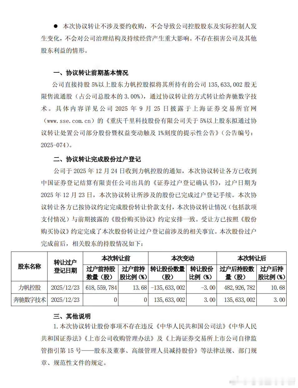
奔驰入股千里科技的交易落定了以 9.87 元 / 股的价格拿下 1.36 亿股,持股 3% 正式成为千里科技第五大股东,还承诺 12 个月内不减持;力帆控股持股比例从 13.68% 降至 10.68%,仍为第三大股东,本次转让不涉及公司控制权变更。千里科技董事长印奇之前透露,将会跟奔驰形成一个非常紧密的战略合作,在智驾和智舱上都会有一些丰富的合作。可以看看新出行做的这张千里科技的架构体系图奔驰正式入股千里科技千里科技




奔驰入股千里科技的交易落定了以 9.87 元 / 股的价格拿下 1.36 亿股,持股 3% 正式成为千里科技第五大股东,还承诺 12 个月内不减持;力帆控股持股比例从 13.68% 降至 10.68%,仍为第三大股东,本次转让不涉及公司控制权变更。千里科技董事长印奇之前透露,将会跟奔驰形成一个非常紧密的战略合作,在智驾和智舱上都会有一些丰富的合作。可以看看新出行做的这张千里科技的架构体系图奔驰正式入股千里科技千里科技



