群发资讯网

涉嫌犯罪,祥源文旅、交建股份实控人俞发祥被采取刑事强制措施

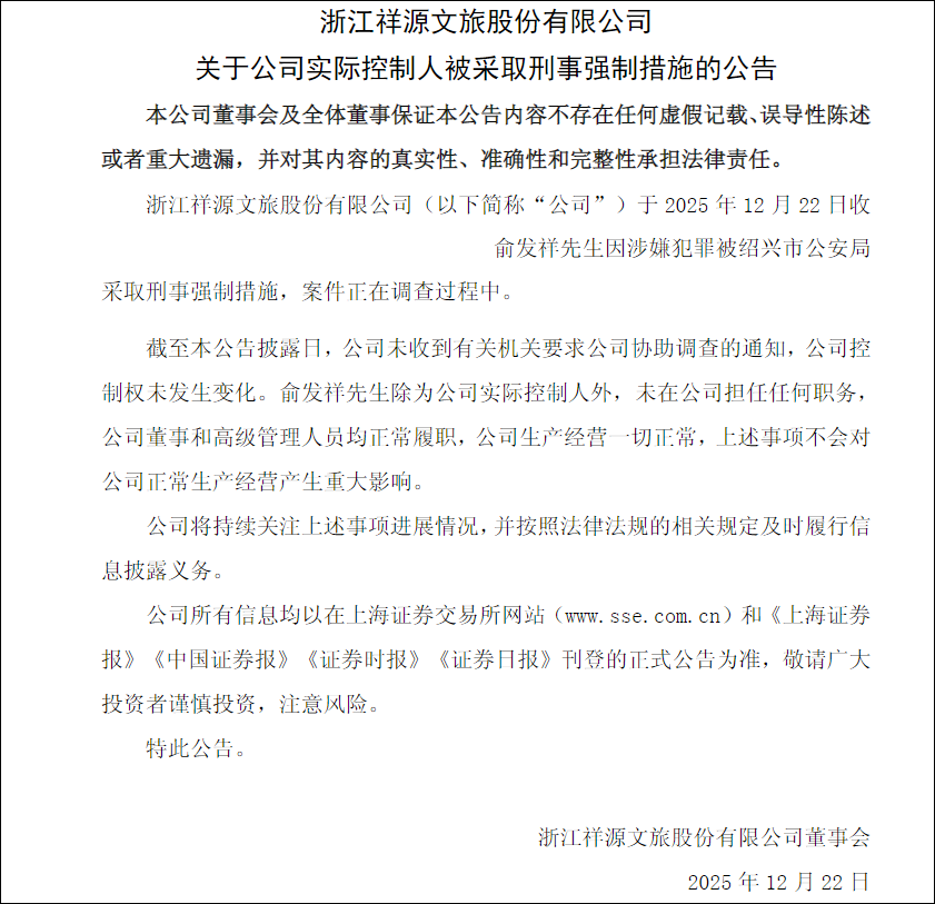
12月22日晚间,祥源文旅(600576.SH)公告称,公司实际控制人俞发祥因涉嫌犯罪被绍兴市公安局采取刑事强制措施,案件正在调查过程中。截至公告披露日,公司未收到有关机关要求公司协助调查的通知,公司控制权未发生变化。俞发祥未在公司担任任何职务,公司生产经营一切正常,上述事项不会对公司正常生产经营产生重大影响。

同日晚间,交建股份(603815)披露公告称,公司于当日收到公司实际控制人俞发祥家属通知,俞发祥因涉嫌犯罪被绍兴市公安局采取刑事强制措施,案件正在调查过程中。交建股份表示,截至公告披露日,公司未收到有关机关要求公司协助调查的通知,公司控制权未发生变化。俞发祥除为公司实际控制人外,未在公司担任任何职务,公司董事和高级管理人员均正常履职,公司生产经营一切正常,上述事项不会对公司正常生产经营产生重大影响。

俞发祥被采取刑事强制措施的消息披露后,上交所12月22日晚间“闪电”向其旗下两家A股公司交建股份(603815)、祥源文旅(600576)下发了监管工作函,就公司信息披露事项明确监管要求。

交建股份方面涉及对象包括上市公司、董事、监事、高级管理人员、控股股东及实际控制人;祥源文旅方面涉及对象包括上市公司、董事、监事、高级管理人员。

公开资料显示,俞发祥,1971年出生于浙江嵊州,现任祥源控股集团有限责任公司董事长,旗下拥有海昌海洋公园、交建股份及祥源文旅3家上市公司。2025年10月,俞发祥以145亿元身家位列《胡润百富榜》第465位。

自11月28日起,浙金中心平台上,由浙俞发祥与祥源控股提供连带责任担保的多款金融资产收益权产品,陆续出现到期无法兑付的情况。据不完全统计,兑付资金规模达百亿元。

相关报道如下:

祥源文旅紧急公告:债务是股东的问题,和我们无关

查看