群发资讯网

红杉资本: 如何打造一份出色的商业BP

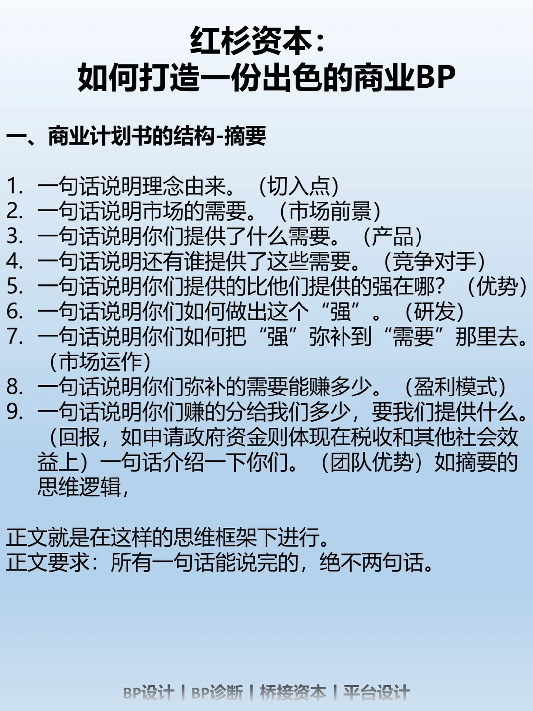
经济开始复苏,最近也服务的了众多项目,尤其大健康以及康养旅游的赛道最火 结合红杉的经验介绍,输出了这份内容大纲,希望对你有所帮助: 【商业计划书的结构-摘要】 1. 一句话说明理念由来。(切入点) 2. 一句话说明市场的需要。(市场前景) 3. 一句话说明你们提供了什么需要。(产品) 4.一句话说明还有谁提供了这些需要。(竞争对手) 5. 一句话说明你们提供的比他们提供的强在哪?(优势) 6. 一句话说明你们如何做出这个“强”。(研发) 7. 一句话说明你们如何把“强”弥补到“需要”那里去。(市场运作) 8. 一句话说明你们弥补的需要能赚多少。(盈利模式) 9. 一句话说明你们赚的分给我们多少,要我们提供什么。(回报,如申请政府资金则体现在税收和其他社会效益上)一句话介绍一下你们。(团队优势)如摘要的思维逻辑, 正文就是在这样的思维框架下进行。 正文要求:所有一句话能说完的,绝不两句话。