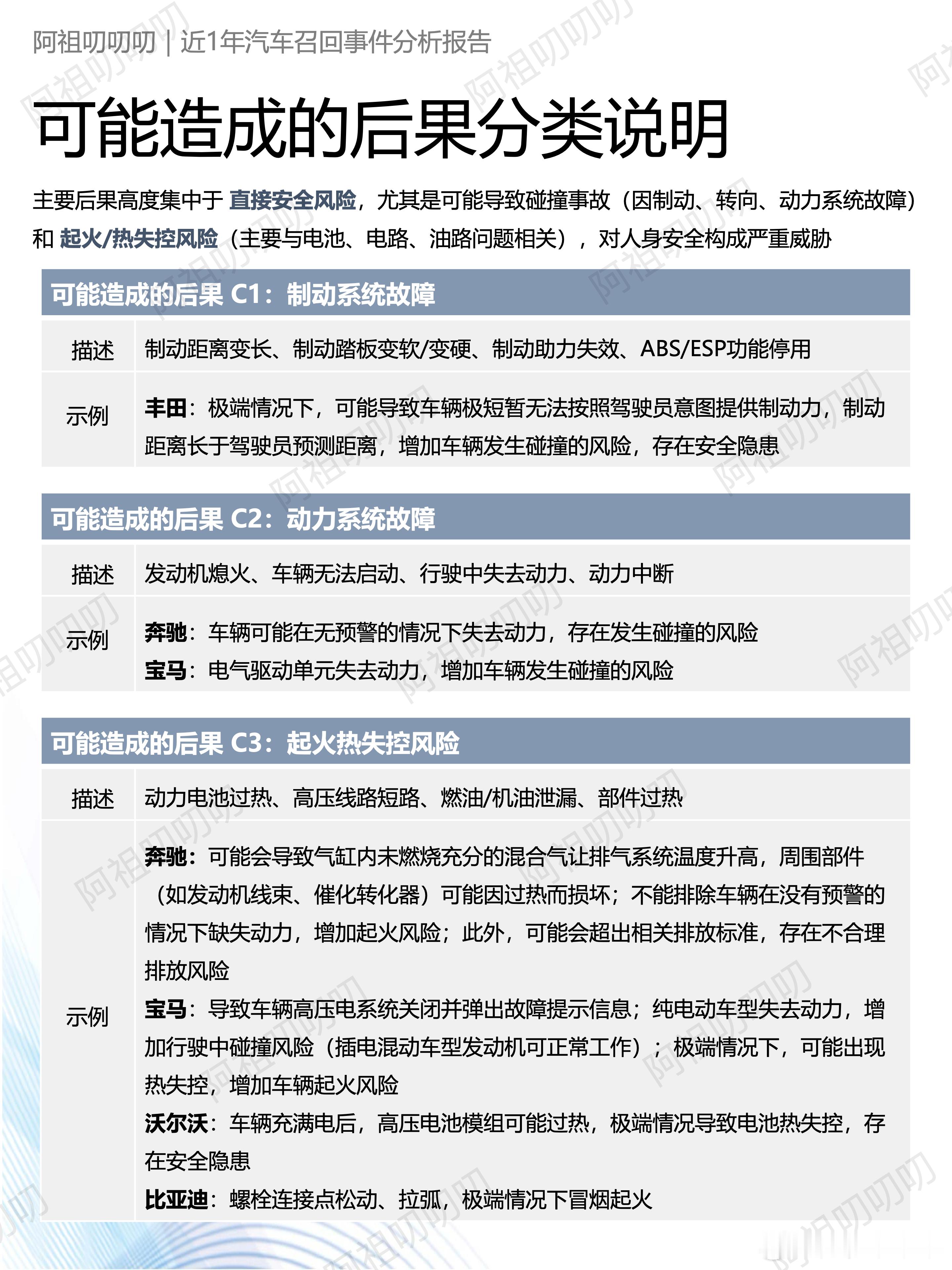
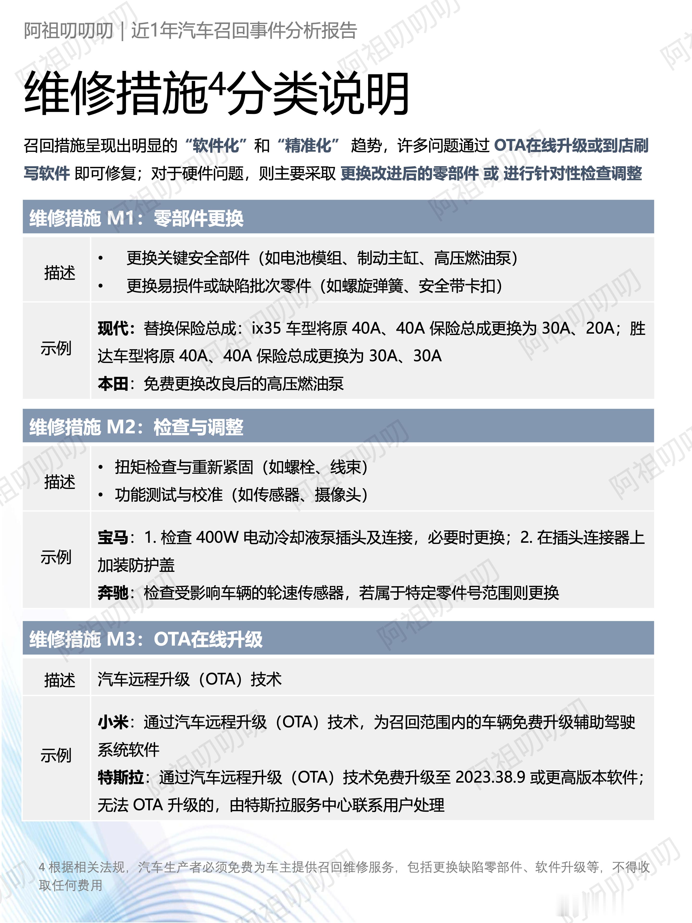
汽车召回 马上发布会,评论区估计又要“热闹”起来。最近汽车召回的讨论很多,那就一起看下过去一年到底发生了多少次召回,哪些车企召回最多,哪些车企最敢直面消费者,这些召回又都是什么?希望能让更多的吃瓜群众看到真相文中引用数据来源于国家市场监督管理总局缺陷产品召回技术中心,人工整理难免有失误,如有错误请及时指正小米汽车小米su7新能源汽车雷军年度演讲









汽车召回 马上发布会,评论区估计又要“热闹”起来。最近汽车召回的讨论很多,那就一起看下过去一年到底发生了多少次召回,哪些车企召回最多,哪些车企最敢直面消费者,这些召回又都是什么?希望能让更多的吃瓜群众看到真相文中引用数据来源于国家市场监督管理总局缺陷产品召回技术中心,人工整理难免有失误,如有错误请及时指正小米汽车小米su7新能源汽车雷军年度演讲








