⚠️现在越来越多人有肾脏问题,其中IgA肾病又是其中较为常见的,它的高发人群就是20-30岁的年轻人!
如果长期熬夜、过度劳累、精神压力很大,外加饮食营养跟不上,就很容易被盯上!!
[打卡R]今天分享IgA肾病的相关笔记,希望引起大家的重视,对肾脏健康千万别忽视!
[向右R]iga肾病是什么意思?
肾脏有一个非常重要的作用就是过滤血液里的“脏东西”,可以理解为人体的【污水处理厂】,里面的【滤网】就是肾小球。
IgAN是出现免疫蛋白沉积到肾小球上,很多人会有🩸尿(特别是上呼吸道感染后出现),或蛋白尿(尿里有绵密的泡沫),日常还是要多留意这些身体的小信号。
[向右R]如果有了IgA肾病怎么办?
目前IgAN的研究非常多,很多非常不错的新型药问世,对肾友来讲都是非常积极的方面。
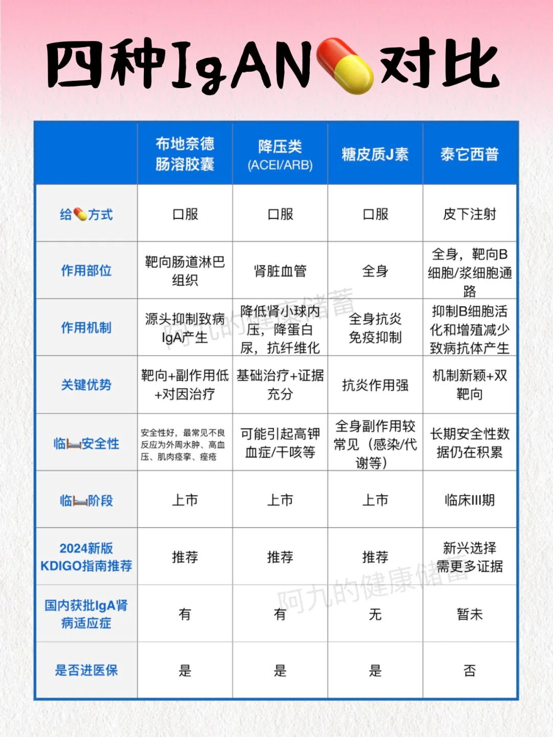
布地奈德肠溶胶囊,被美国FDA完全批准的IgA靶向药,也是KDIGO指南提到的,针对“上游”进行打击处理,属于对因ZL。因为靶向作用,与其他糖皮质J素类相比,副作用小很多。
泰它西普,2021年在国内批准上市,是一种双靶点生物制剂。(国内尚未获批IgAN的适应症。)
具体几种常见IgAN药(emoji)对比可以看👉🏻图3,大家可以做个参考。
[向右R]除了💊外,生活方式也非常关键!
控制体重、遵医嘱运动等,另外在饮食上有几个关键原则(具体👉🏻图4)。



