
我在东北的一个海滨城市生活,风非常大,有个梗说:为啥这没台风,因为别的风不让!
所以就考虑入手一件靠谱的的冲锋衣,价格和实用性是最重要的选择依据,在一番对比之后,最后选择了GaKior冲锋衣。
GaKior并不是一个新品牌,它是一个10多年专攻极限运动户外穿戴装备研发的企业,还是非常有实力的。以下是网友们对GaKior冲锋衣的评价:


下面就结合自己的实际使用体验,详细说说这款GaKior冲锋衣到底行不行?
开包▼GaKior冲锋衣有黑色、橙色和灰色可供选择,低调的我选择了黑色,风格更低调务实。冲锋衣整体设计的简洁利落,没有多余的装饰,给人很扎实的感觉。

▼GaKior户外冲锋衣属于硬壳冲锋衣,相对于软壳冲锋衣,更适合在对防水有高要求的极端环境下使用。不过其采用的STOPS-X面料,除了提供了足够强度的防护性外,还极度重视服装的轻量化和运动灵活性,所以衣服的手感还是比较柔软的,穿上后的舒适度也非常不错,不像一些冲锋衣那样僵硬。

▼防风帽可以通过背面拉链拆卸,使用时可以固定两边的隐藏式魔术贴,再调节松紧带,更加贴合颈部和头部。此外袖口有魔术贴设计,下摆有松紧带设计,进一步加强了防风的性能。

▼左侧胸部位置有一个非常低调的品牌LOGO缩写,算是整个冲锋衣上唯一的装饰元素。

▼两侧的衣兜采用隐藏式拉链,而且口袋容量也是蛮大的,放大屏手机一点问题也没有。

▼冲锋衣的拉链非常顺滑,毫无卡顿,打开后可以看到内部的内胆,它采用了银狐绒面料,摸起来软乎乎的,贴身穿不扎皮肤,进一步提升保暖效果。

▼内胆也有兜,作为内兜可以放钱包证件等贵重物品,更加安全。

▼拉下两边的拉链,解开脖领和两个袖口的按扣,就可以完全取下内胆。

▼内胆也可以完全作为一个独立的衣服来穿,胸口处也有GK的LOGO,两侧有兜。

▼内胆的内侧是银狐绒,外侧是摇粒绒,可以看到两面的质感完全不同,这种设计解决了传统摇粒绒易产生静电的问题。

▼没有内胆的外套更适合春秋穿;内胆适合低温的室内环境下穿,活动更方便;外套+内胆合体自然适合冬季和一些恶劣的环境下穿,三合一设计十分实用!

冲锋衣最重要的肯定是面料,GaKior冲锋衣采用了STOPS-X面料、SOPE-AIR涂层等技术,厂家宣传可以做到防风、防水、防寒、防磨损、防划、防油污、防静电。作为一个理科男,下面用些小实验来看看它是否真得能做到?
防风性能
▼把吹风机开到最大档位对着无内胆状态下的冲锋衣吹,在另一侧的纸条接就垂了下来,效果非常明显。GaKior冲锋衣的抗风效果还是不错的。

防水性能
▼开启花洒往冲锋衣上浇水,持续数分钟,可以看到冲锋衣完全是疏水性的,衣服内外一点都没湿,都可以当盛水的容器了。而且接缝处或拉链处做了全缝隙EP无渗透双层压胶,水根本钻不进去,在雨天完全可以放心使用。

▼官方宣传GaKior冲锋衣可以达到35000mm暴雨级防水指数,以下检测的具体数据报告:

透湿性能
▼倒一杯热水,冲锋衣(无内胆)盖在上面,上方倒扣一个玻璃杯,过一会就有冷凝水珠出现。这说明GaKior冲锋衣的透气性特别好,官方宣传透湿率能达到30000g/m²,让冲锋衣在高强度运动排汗时表现得很出色(汗汽分子被吸附、在另一侧蒸发),实现即防水又透气。

▼下面是网上找到的GaKior与其它冲锋衣测试对比图,差距还是挺明显的。

保暖性
▼热水袋上放一个温度表,一段时间后显示为45度,然后用冲锋衣包(有内胆)裹住,等待半个小时后,打开冲锋衣,温度不但没有下降反而升高2度达到了47度。GaKior冲锋衣的外套用了蜂窝碟片式交叉锁温技术,再加上蓄热摇粒绒和银狐绒双面料内胆,保温效果确实不错,官方宣传可以在-10度的环境下穿戴。

耐磨损性能
▼用金属钥匙在冲锋衣上反复摩擦,摩擦后面料没有起毛、没有划痕。耐磨表现非常靠谱,户外攀岩、穿越灌木丛完全不用担心刮坏。官方宣传GaKior冲锋衣通过了5年性能抗衰减认证,产品的使用寿命很有保障。

▼衣服当然不是用来测试,而是用来穿的。正好冲锋衣刚到没几天,我这里就下今年的第一场大雪,下面就来到户外,体验下GaKior冲锋衣的实际效果。

▼GaKior冲锋衣的脖领处有内胆来提供保温的,收紧领口,袖口和下摆,是完全没有感觉到冷风从这些地方进入身体,脖子处也暖呼呼的。

▼外兜设计很合理,双手自然下垂就可以插到兜里。

▼防风帽,帽型深邃,能全方位包裹头部,想来防风效果会很不错。不过今天的风并不大,更需要保暖,但帽子里是没有内胆的,稍有遗憾。

▼今天户外的气温大概在0度左右,为了保暖,我还是又戴个棉帽子。

▼即使在低温,我的上身始终保持干爽温暖,一点也不冷。


▼这次出来当然不是为了当男模的,而是要趁雪停,给我的车子除下雪。穿着GaKior冲锋衣干活,不像一些冲锋衣那样,活动起来会有比较大的摩擦声。它的面料还是比较柔软的,重量也轻,发出的摩擦声在室外基本听不到。

▼不过好景不长,雪居然又开始下了,活白干了,赶快回家吧!这种天气下,防风帽的作用还是很大的,基本不会有雪落在我的脸上。

▼雪在衣服上始终是颗粒状的,没有融化,一抖就掉。

▼当然还是有漏网之鱼,跟我来到家中,温度一高自然化成了水,不过水在衣服表面依旧是成水珠形态的,完全没有办法进入,弄湿衣服。

大家一提到冲锋衣,肯定会想到始祖鸟,但始祖鸟硬壳冲锋衣的价格区间为5000-8000元,一些入门款或者打折产品也要2000~3000,让人望而却步,那么这款几百块的GaKior冲锋衣能否成为其平替呢?
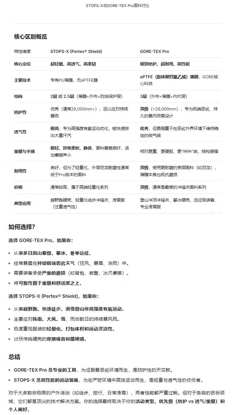
还是那句话,冲锋衣的核心是面料,始祖鸟硬壳冲锋衣采用的是GORE - TEX Pro面料,和GaKior冲锋衣的STOPS-X有啥区别呢?遇事不决问AI,以下是DeepSeek的回答。

我的理解是除非是在持续性的极恶劣环境下,STOPS-X的防护性也不差,还更加舒适和便宜。所以对于我们这些日常生活在城市的人们,如果不是非常看重品牌,GaKior冲锋衣是更实惠的选择。