2026年河北省高职单招政策正式出炉,作为职业院校招生的主渠道,今年单招在报考模式、考试安排、录取规则等方面有明确要求,涵盖从报名到入学的全流程关键信息,为方便考生及家长快速掌握核心内容,现整理如下:
一、招生对象与院校范围:谁能报、哪些学校可报
(一)招生对象
已通过2026年河北省普通高校招生报名,且符合所报考院校招生条件的考生,包含普通高中毕业生(含同等学力)、中职学校毕业生(含中等师范、职业高中、技工学校等)及退役士兵等特殊群体。
(二)招生院校与计划
• 招生院校包括河北省内实施高职单招的高校及经省教育厅审核同意的外省高校。
• 单招计划分两类编列:面向普通高中毕业生计划和面向中职毕业生计划,且院校单招计划申报比例原则上不低于本校2025年度高职(专科)招生总计划的70%,未完成计划可转为统招计划。
• 院校招生简章需于2026年1月15日前报送审核并公示,内容需明确招生专业、考试方式、录取规则等核心信息,除特殊专业外,不得对身高、纹身等设额外限制。
二、报考关键流程:时间、方式与注意事项
(一)报名时间与平台
• 报名时间:2026年2月3日9时至2月9日17时,逾期不设补报环节。
• 报名平台:登录河北省教育考试院官网(http://www、hebeea、edu、cn),进入河北省高职单招综合管理平台(https://gzdz、hebeea、edu、cn)完成报名。
(二)报考类别选择规则
• 普通高中毕业生:可任选面向普通高中毕业生的考试类(报考考试八类需额外选择细分类),不得报考中职毕业生计划。
• 中职毕业生:二选一报考,要么选与所学专业对应的中职毕业生计划专业类,要么选普通高中毕业生计划的任意考试类,需与对应类别考生同考同录。
(三)报名费用与密码管理
• 考试费标准:文化素质和职业技能测试每人每科40元,按实际报考科目缴纳。
• 密码管理:登录密码为高考报名密码,遗忘可通过报名点重置、平台自助重置或考试院微信公众号重置,重置后需及时修改初始密码并妥善保管。
• 注意事项:仅支持电脑端报考(推荐Edge、Chrome等浏览器),报考结束后考试类信息不得更改,考生需在高考报名所在县(市、区)参加考试。
(四)准考证打印
打印时间:2026年3月16日9时至3月21日17时,登录单招平台自行打印,作为考试入场凭证。
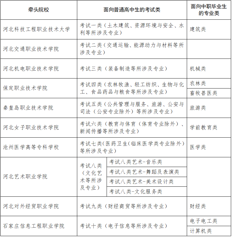
(五)各考试类牵头院校有哪些?

三、考试安排:科目、分值与特殊群体政策
(一)考试模式与总分
实行“文化素质+职业技能”全省统一考试,总分750分,其中文化素质300分,职业技能450分。
(二)不同考生考试科目详情
1、 面向普通高中毕业生
• 文化素质:语文、数学各150分,依据普通高中课程标准命题。
• 职业技能:含专业基础(100分)和职业适应性测试(350分),专业基础从7个科目中按考试类选定。
2、 面向中职毕业生
• 文化素质:语文、数学各150分。
• 职业技能:含专业能力测试(100分,考察核心专业知识)和技术技能测试(350分,考察岗位技能),与所学专业对应。
(三)考试时间
2026年3月21日全天,具体科目时间按单招平台公布的安排执行,考生需凭准考证和身份证按时参考。

(四)特殊群体考试政策
• 退役士兵:免于文化素质考试,仅参加职业技能考试,实行计划单列、单独录取。
• 技能竞赛获奖者:
◦ 省赛一等奖及以上、世界赛铜奖及以上:中职应届毕业生可申请免试录取,需报考与获奖项目相关专业。
◦ 省赛二等奖:职业技能考试直接赋满分,仅需参加文化素质考试。
◦ 省赛三等奖:职业技能考试可赋90%满分(也可选择参加考试取高分),仅需参加文化素质考试。
四、录取规则:志愿填报与录取权益
(一)志愿填报模式
2026年起实行“专业(类)+学校”平行志愿,设1次集中志愿和1次征集志愿,每次最多可填报96个志愿,不得跨考试类填报。
(二)录取原则与流程
• 录取原则:“学校负责、考试院监督”,院校按招生简章公布的规则,依据考生总成绩择优录取,可根据生源情况调整计划分配。
• 成绩公布:4月中旬左右公布单招成绩,考生登录平台查询。
• 优惠政策:符合普通高考优惠照顾政策的考生,在单招中享受同等待遇。
(三)录取后权益说明
• 已被单招录取的考生,不得参加当年普通高考、对口招生考试及录取;“3+2”等转段录取考生,不可再参加单招录取。
• 单招录取学生与普通高考录取学生待遇一致,入学后不得跨考试类转学、转专业,不得转入仅统招录取的专业。
五、重要提醒:这些关键点别忽视
1、 唯一官方报名渠道为河北省教育考试院官网,未授权任何第三方机构受理报名,谨防诈骗。
2、 免试考生需在院校规定时间内联系拟报考高校提交申请,资格审核通过后公示备案,已免试录取者不再参加后续考试。
3、 新生入学需按院校要求完成资格审查和录取复查,报到前原则上不更改姓名、身份证号,避免影响身份核验。
4、 后续考试说明、志愿填报细则等可关注省教育考试院官网及单招平台发布的最新通知,及时获取权威信息。