群发资讯网

重数传媒IPO获北交所受理,三大运营商是大客户

DoNews1月18日消息,据摩斯IPO报道,2025年12月31日,重庆广电数字传媒股份有限公司向北交所递交的IPO申

DoNews1月18日消息,据摩斯IPO报道,2025年12月31日,重庆广电数字传媒股份有限公司向北交所递交的IPO申请获得受理,公司计划募集资金4.25亿元,保荐机构为光大证券股份有限公司,律师事务所为北京市竞天公诚律师事务所,会计师事务所为天健会计师事务所(特殊普通合伙)。

重数传媒的主营业务是以IPTV为主的大视听运营业务及网络广播电视台业务,并向高清超高清应用、线上线下融合应用、5G物联网人工智能应用方向拓展。

报告期内(2022年至2025年上半年),重数传媒的营业收入分别为2.77亿元、3.14亿元、3.45亿元、1.69亿元;净利润分别为1.02亿元、1.18亿元、1.19亿元、6795.78万元。

重数传媒的主营业务收入按产品或服务分类情况如下:

重数传媒的产品毛利率情况如下:

重数传媒的前五大客户情况如下:

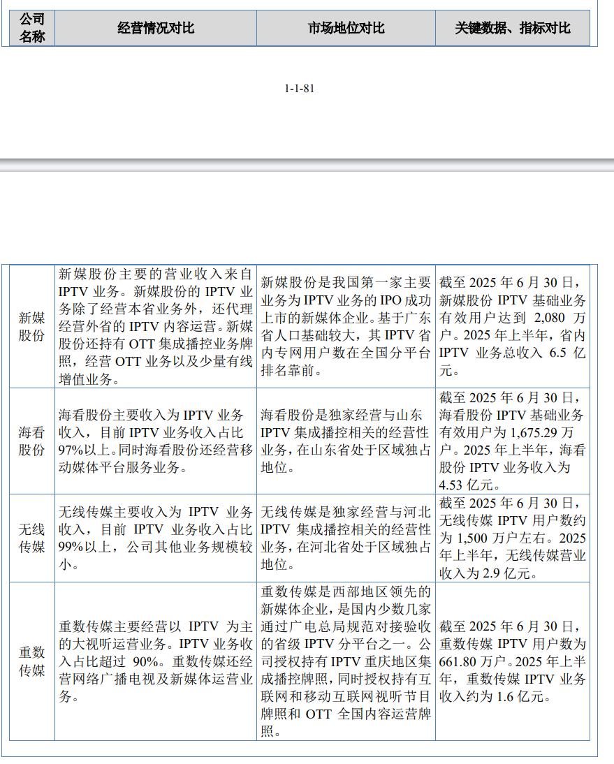
重数传媒与可比公司对比情况: