俗话说:“风起于青萍之末,利藏于调研之中”,机构扎堆蹲守的公司,从来都藏着大看点! 2月2日多家上市公司披露机构调研纪要,两大热门标的曝出重磅业务进展,钙钛矿、商业航天、AI漫剧三大风口直接拉满,背后的核心干货和成长潜力,一次给大家讲透!
近期A股震荡,机构盯上了隆华科技和万兴科技两家标的。前者手握钙钛矿+商业航天+半导体多重概念逆势走高,后者押注AI漫剧工具实现效率颠覆性升级,两家公司的业务布局、业绩表现全是亮点。
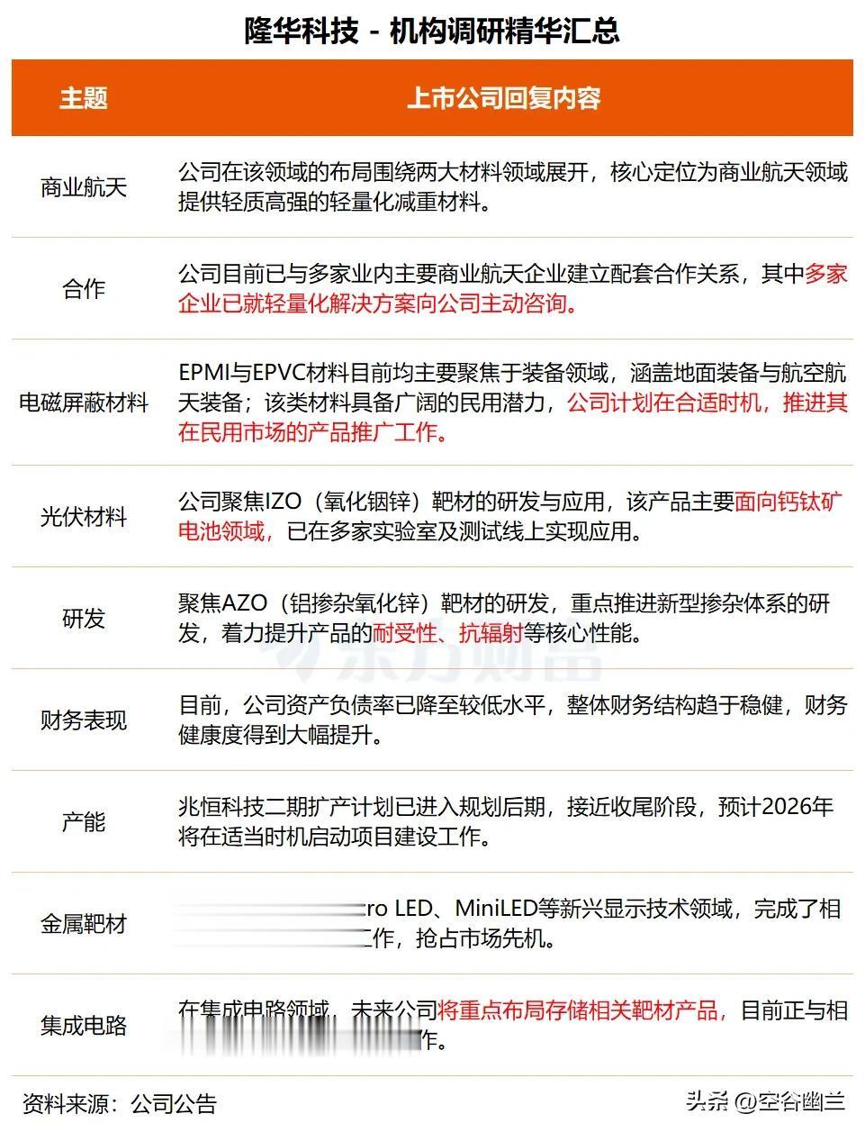
先看隆华科技,这次吸引了中原证券、嘉实基金等超30家机构调研,最炸的消息是商业航天领域的突破!公司已和多家头部商业航天企业建立稳定配套合作,不少企业主动找上门咨询轻量化方案。商业航天里载荷重量直接决定成本,隆华的核心产品PMI泡沫,搭配树脂和碳纤维后,轻量化、透波性全达标,是商业航天的核心配套选手。
在光伏和半导体领域,隆华也没落下。钙钛矿方向的IZO靶材已在多家实验室落地,是下一代重点推进的TCO靶材;半导体领域未来将重点布局存储相关靶材,高纯铜靶已有技术积累,后续成长空间充足。另外兆恒科技二期扩产项目进入规划后期,2026年启动建设,业绩增长再添硬支撑。基本面亮眼,2025年净利润预计同比涨四成到近八成,三大主营业务齐发力,赶上了高端装备国产化和双碳战略的东风。二级市场上,公司今日逆市涨3.80%,1月也涨了13.12%,资金认可度一目了然。


再看万兴科技,吸引了中信证券、博时基金等多家机构参与,96名投资者聚焦其AI漫剧布局。公司对灵漫快创进行千万级战略投资,联合打造的“万兴剧厂”已进入公测,实测效率比传统模式提升8倍,人力成本降七成,算力成本砍超五成,直接颠覆了漫剧创作模式。
万兴的AI战略采用“双模驱动”,自研天幕大模型算力成本低、性能强,还能灵活接入第三方大模型,不像大厂死守自有模型,一站式服务更贴合场景需求。这款工具采用SaaS订阅模式,现阶段深耕国内打磨产品,未来还将开拓海外,并布局AI真人剧、3D动态漫剧,做深AI内容创作生态。虽然2025年业绩仍亏损,但亏损幅度大幅收窄,新业务收入稳步增长,AI服务器调用量超13亿次,同比涨超140%。机构认为,公司短期承压是受AI服务器和广告成本影响,但多模态能力稀缺,未来是AI应用层核心受益标的。二级市场上,公司今日跌4.93%,但1月涨幅飙到32.13%,热度依旧在线。


这两家公司都踩中了当下A股的核心风口,一个深耕硬科技新材料,一个突破AI内容创作工具。机构扎堆调研不是偶然,这些进展不仅能看出行业趋势,更能帮我们挖掘优质标的。
在震荡市中,找对赛道、选对标的远比盲目操作重要,机构调研纪要就是我们挖机会的窗口。跟着机构眼光,找到有技术、有布局、有潜力的公司,才能站稳脚跟。你更看好哪家公司的布局?评论区聊聊!热点解读不跑偏,点个关注,每天准时更A股真热点~
#隆华科技 #万兴科技 #机构调研 #钙钛矿电池 #AI漫剧