群发资讯网

新茶饮2025:深耕与破局之路

撰文 | 曹双涛 编辑 | 杨博丞 题图 | IC Photo 2025年,新茶饮行业呈现出极致鲜明的“冰火交织”图景

撰文 | 曹双涛

编辑 | 杨博丞

题图 | IC Photo

2025年,新茶饮行业呈现出极致鲜明的“冰火交织”图景,一边是头部品牌的高光突围,一边是行业洗牌的必然阵痛,双重图景精准勾勒出行业从“规模扩张”到“质量深耕”的核心转折。

“火”的高光,聚焦于头部品牌的资本破局与全球亮相:蜜雪冰城、古茗、沪上阿姨、霸王茶姬相继登陆资本市场,与茶百道、奈雪的茶共同构筑起新茶饮“六小龙”的竞争格局;其中蜜雪冰城更以5.3万家门店规模登顶全球最大餐饮连锁集团,将中国新茶饮的品牌影响力成功推向国际舞台。

“冰”的阵痛,则是粗放扩张后的理性沉淀:全年15.7万家奶茶店黯然退场,喜茶官宣暂停加盟模式,这些信号折射出行业对精细化优化的迫切需求。

图源:窄门餐饮小程序

这幅看似矛盾的图景,实则清晰揭示了行业的关键转型——彻底告别“跑马圈地”的上半场,正式迈入“精细化运营”的下半场。《2025—2030年中国新式茶饮行业市场全景评估及投资前景展望报告》数据显示:2025年前三季度行业增速为5%—7%,与2024年同期的6.4%基本持平,进一步印证了增长换挡的趋势。

在此背景下,品牌纷纷将发展重心从“追规模”转向“深耕质量”,形成差异化布局:头部品牌以资本化为契机,持续加码供应链建设筑牢底层根基,通过优化加盟管理、拓展多元品类、提升单店效率稳定加盟生态,更同步加快出海步伐开拓全球增量;区域品牌则聚焦本土深耕,在区域市场做深做透,凭借地域特色原料与文化内核构建独特竞争力。

这些布局清晰释放出关键信号:2026年的新茶饮行业,竞争维度将彻底从“比谁跑得更快”转向“比谁站得更稳、扎得更深”。未来,精细化运营的深度、对加盟商的赋能水平、供应链的韧性以及品牌的全球化能力,将共同构成企业核心竞争力的关键变量,驱动整个行业向更高质量、更可持续的方向稳步进阶。

关键词1:供应链筑基——新茶饮的核心竞争力底座

新茶饮行业普遍采用S2B2C模式,供应链已成为品牌构建不可替代竞争力的核心“护城河”。例如,蜜雪通过全链条自营模式搭建起“农业+制造+餐饮”的超级供应链体系,以极致成本控制实现高性价比优势,4元/杯的柠檬水成为门店“镇店之宝”,年销量超10亿杯,直观印证了供应链的关键价值。

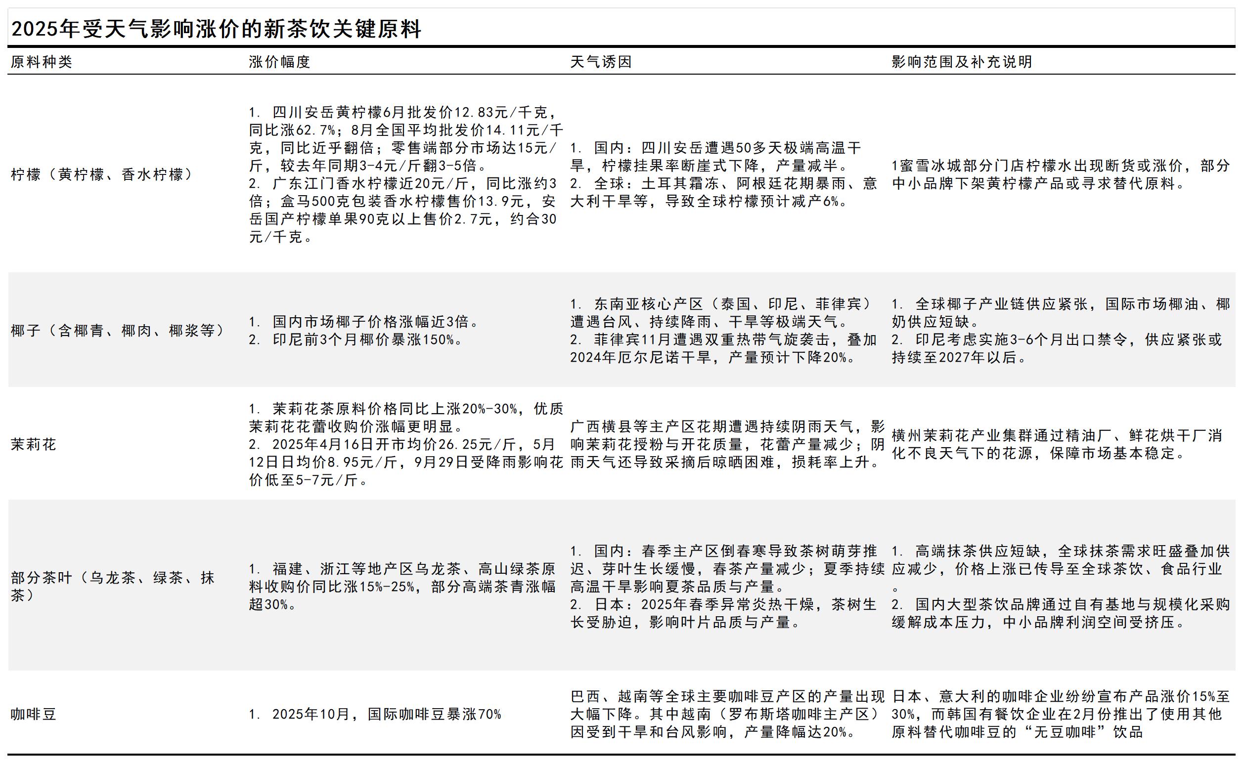
不过,行业过往的粗放式扩张,让供应链体系短期内积累了诸多待解痛点。一方面,水果等原料本身损耗率较高,部分品牌为压缩成本,刻意简化冷链流程、延长仓储周期,不仅进一步推高损耗,更有品牌出现以次充好的情况,短期内透支了行业信任;另一方面,全球极端天气频发,对柠檬、咖啡、茶叶等核心原料的品质与价格稳定构成不小考验,给供应链带来持续不确定性。

图源:基于公开信息整理 DoNews制图

除上游原料端挑战外,终端门店运营管控也暴露了供应链延伸环节的问题。安徽某新茶饮品牌加盟商杜磊(化名)表示,当前门店员工以00后、05后为主,这一群体普遍缺乏职场历练与家庭经济压力,部分人抗压能力较弱、契约精神不足,不仅导致员工离职常态化,更出现诸多随性操作——从蜜雪冰城门店员工用脚踩压奶茶袋、徒手接触食材,到霸王茶姬门店“印度奶茶”事件,均是典型案例。在此背景下,通过升级自动化设备减少人力依赖、降低运营不确定性,已成为供应链升级的重要课题。

正是基于这些挑战,2025年多家品牌在招股书中明确将供应链升级列为募资核心用途。在资本助推下,夯实供应链能力成为全行业核心命题,蜜雪冰城、茶百道、瑞幸等头部品牌,构建起“源头种植端掌控—加工与供应链效率升级—设备自动化”的全链路优化路径,为门店扩张、产品创新与业绩增长注入强劲动力。

图源:《2025中国新茶饮产业供应链创新发展白皮书》

茶百道通过“夜间配送”“信任交接”“压差预冷”等举措,保障原料新鲜度与供应稳定性,2025年推出的“荔枝冰奶”“海盐荔枝冰茶”成为现象级爆品。

图源:茶百道官微

蜜雪冰城借助数字化冷链物流,在柠檬产区完成预处理后,可实现中国内地超90%县级行政区划12小时内送达,旗下幸运咖门店数量从2025年1月的3834家激增至2026年1月的8310家,稳步迈向万店目标。

图源:极海品牌监测

古茗40%的产品为鲜果茶,且是行业唯一能做到一周三次配送鲜果及其他原料的品牌。依托供应链的降本增效优势,古茗进一步下沉到乡镇市场,2025年超额完成净开3000家门店的目标,更明确2026年新开约4000家的计划。

霸王茶姬2025年在部分门店及子品牌“第二杯茶”门店试点多段式萃茶机,既精准还原原叶茶香,又提升出杯效率,为解决终端人力依赖提供了有效方案。

瑞幸则提前布局源头采购,2024年11月与巴西签订2025—2029年采购24万吨咖啡豆的协议,保障核心原料稳定供应。强劲的供应链支撑转化为亮眼业绩,2025年Q3瑞幸总净收入达152.87亿元,同比增长50.2%,GAAP营业利润17.77亿元,营业利润率11.6%,实现规模与盈利双重增长。

不难看出,供应链对产品打造、门店扩张的拉动作用至关重要。2026年,真正决定品牌走得更远的核心变量仍是供应链能力。中信证券预测,2026年茶饮行业将进入多重变革叠加阶段,增长红利将进一步向头部集中,缺乏扎实供应链基础与精细化运营能力的中小品牌,生存空间将被持续挤压。

关键词2:链赋加盟——从密度到效率的盈利升级

新茶饮S2B2C模式的本质,并非品牌方单纯售卖“品牌使用权”的生意,而是品牌与加盟商共创“单店盈利模型”的伙伴关系。支撑这一关系的核心,正是门店盈利效率。

但在行业粗放式扩张阶段,品牌通过“加密开店”拉动规模增长的模式,逐渐暴露单店营业额持续下滑、加盟商回本周期不断拉长等问题。这一隐患在2026年外卖大战中被彻底放大,直接冲击了加盟体系的稳定性。

来自河北的新茶饮超级加盟商孙浩(化名)表示,一方面,“0元奶茶”等低价营销活动虽让不少品牌门店短期爆单,却固化了消费者的奶茶低价认知,未来如何引导价格回归合理区间,成为全行业共同面临的难题;另一方面,外卖大战改变了门店堂食与外卖的结构占比,直接导致反映门店实际盈利水平的实收率持续走低,进一步拉长了回本周期。

据孙浩透露,即便是未深度卷入外卖大战的霸王茶姬,部分门店实收率也从2025年上半年的73%—75%下滑至11月份的69%—71%;而深度参与外卖混战的品牌中,不少实收率跌破60%,部分门店更是不足55%。琉璃净CEO在接受媒体采访时直言:“整个市场都在发生变化,外卖大战已经重塑了茶饮品牌的单店盈利模型。”

为稳定加盟商信心、夯实加盟体系,各大品牌虽策略各异,但核心方向高度一致,均围绕“提升门店效率、降低运营成本”发力:

其一,主动为加盟商松绑减负。据孙浩透露,2026年1月霸王茶姬落地的加盟商扶持政策正式生效后,门店盈利能力较去年同期提升1—3个百分点。古茗也明确2026年将回归堂食核心,通过减少大规模促销、聚焦核心盈利场景,推动加盟商实收率回升。此外,除蜜雪冰城外,沪上阿姨、霸王茶姬等不少头部品牌还允许门店使用二手设备。这一政策不仅降低了加盟门槛,更间接催生出新茶饮二手设备回收的生意。

图源:受访者提供

其二,依托供应链升级,拓展多元产品线,挖掘全时段运营价值,破解淡旺季难题。蜜雪冰城已在部分门店上线早餐系列,填补早间消费空白;霸王茶姬董事长兼CEO张俊杰表示,重点布局早餐与晚间时段,提升门店全时段利用效率;古茗则构建“咖啡+甜点+饮品+零食”的多元化产品组合,全方位拓宽盈利渠道,降低对单一饮品品类的依赖。

图源:蜜雪冰城小程序

图源:古茗小程序

其三,深度运营IP价值,延伸产品线边界,增强门店盈利韧性。以蜜雪冰城为例,品牌围绕成熟的“雪王”IP,将业务延伸至零食、盲盒、抓娃娃机等多个品类。据业内人士透露,2025年10月蜜雪冰城全球最大旗舰店落地重庆,凭借多元化产品与定制化饮品,开业6天营业额便达250万元。

图源:DoNews

2026年,新茶饮行业“拼质量、重效益”的竞争逻辑将全面深化,竞争焦点从“拼门店密度”彻底转向“拼运营效率”,提高店效、稳定加盟商体系仍会是品牌发展的核心命题。毕竟,加盟商与品牌方的合作根基始终是稳定的盈利预期,只有持续夯实单店盈利模型,才能实现品牌与加盟商的长期共赢,推动整个加盟生态健康可持续发展。

关键词3:链驱爆品——用户导向下的产品创新

从稳定加盟生态到推动行业价格回归理性,新茶饮行业的竞争终究要落回到产品本身。究其本质,新茶饮缺乏刚需与成瘾属性,消费者复购高度依赖“尝鲜感”与“价值认同”,产品竞争力才是品牌立足的核心壁垒。

2025年新茶饮行业爆品频出,其成功逻辑高度聚焦,核心围绕“健康化、差异化、用户主导”三大方向展开:

图源:基于公开信息整理 DoNews制图

其一,紧扣健康化消费趋势,升级原料品质底线。为强化健康标签,头部品牌纷纷抛弃奶精主导的传统模式,转向“鲜奶”“0添加”“高品质定制”的原料标准。例如,古茗全店更新鲜牛乳,采用定制化生椰乳保障风味纯度;喜茶推出3.8源牧甄奶,以“高蛋白、无添加、SQF认证奶源”树立行业标杆。

其二,风味创新走出差异化路线,打破传统配方局限。一方面,“好喝又健康”的养生茶成为市场新宠,品牌不再一味追求低脂、无糖的单一标签,而是推出基于热销款的“轻体版”,在风味体验与健康需求间找到平衡。另一方面,品牌跳出茶基、乳品、常见水果的传统排列组合,黄皮、刺梨、酸角等小众风味纷纷跻身爆款行列,以独特口感抢占用户心智。

更关键的是,行业正全面进入用户主导产品迭代的时代。喜茶“藏地牛乳茶”原本是西藏区域限定款,因用户线上强烈呼吁与自发传播,最终实现全国上架,成为年度热门新品。不仅现制茶饮,即饮品牌香飘飘精准洞察女性经期养生需求,推出即冲即饮的“古方五红暖乳茶”,成功突围细分场景赛道,成为现象级爆款。

爆品的持续涌现,离不开供应链与数智化的双重支撑。当前现制茶饮行业已形成成熟的全链路协同机制:通过大数据分析捕捉消费者偏好,联动原料数据库匹配适配食材,结合供应链稳定性评估与智能成本模型测算,最终快速完成配方调试与上市落地,让产品创新既精准又高效。

2026年,健康化趋势将持续深化,用户需求也将更趋细分多元。对品牌而言,如何真正读懂用户深层痛点、通过数智化与供应链赋能快速落地创新、打造兼具差异化与长期生命力的爆品,仍是核心课题。唯有坚守“以用户为中心”的本质,才能在激烈的产品竞争中持续突围,进一步夯实品牌与用户、加盟商之间的价值联结,实现行业生态的正向循环。

图源:Euromonitor

关键词4:链定赛道——下半场的聚焦深耕战略

如果说新茶饮行业上半场的竞争,核心是“多而全”的SKU堆砌与门店规模化扩张,靠规模效应盈利;那么随着竞争格局清晰、优质点位稀缺,下半场逻辑已彻底转变——企业需跳出粗放扩张,回归“少而精”的深度聚焦,在擅长领域构建不可替代的竞争力。

图源:极海品牌监测

不同梯队品牌已锚定聚焦方向,走出差异化破局之路:

其一,高端品牌跳出低价内卷,聚焦精细化运营与品牌升级。喜茶宣布暂停加盟业务,推进“灵感茶禅”等主题店迭代,通过收缩规模、优化门店质量提质增效;同时从源头定制原料,以技术创新打造高端爆款,强化溢价能力。数据印证这一调整:2025年喜茶仅新开65家门店,较2023年2395家大幅缩减;2024年10月至2025年10月,全国总门店数从4610家减至3930家,净减少680家,“做减法”背后是对核心价值的聚焦。

其二,中部品牌聚焦地域特色,避开与头部直接竞争。爷爷不泡茶深挖湖北本土原料,将产地文化与产品创新绑定,打造地域辨识度爆款;安徽卡旺卡凭借“广德三件套”(茶饮+詹记桃酥+广德炖锅)场景化联动爆火,其广德门店创下“单店12小时销售22862杯”的吉尼斯世界纪录,以区域深耕筑牢壁垒。

图源:宣城发布视频号

其三,奈雪的茶等品牌聚焦“超级食材+全品类布局”,向“健康化+复合体验”转型。2025年Q2,奈雪上新17款产品,涵盖牛乳、水果茶、茶酒等品类,“霸气杨梅”系列回归后半月售300万杯,单日峰值45万杯;同时推广“奈雪Green”轻饮轻食店,将重心从“纯茶饮”延伸至餐饮复合体验,全球首家门店3月落地后,年底已在北上广深布局30余家,构建独特竞争优势。

2026年,“深度聚焦”将成行业核心竞争逻辑。对品牌而言,关键是找准与自身基因、资源匹配的赛道,明确“做与不做”,并围绕选择构建系统性能力。正如《竞争战略》所言,企业通过“有意识地选择不同活动创造独特价值”,才能建立可持续竞争优势,这也是新茶饮下半场的破局关键。

关键词5:链通全球——本土化适配的出海破局

面对国内新茶饮市场增速放缓的新常态,蜜雪冰城、霸王茶姬、喜茶等大量品牌纷纷加速出海布局,将全球化扩张视为全新增长曲线。霸王茶姬CFO黄鸿飞明确表示:“海外市场已成为公司未来增长的重要引擎。”

图源:基于公开信息整理 DoNews制图

当前,国内新茶饮品牌形成了清晰的出海路径:首站选择文化相近的东南亚市场,再逐步扩张至其他国家和地区,通过打磨单店模型实现区域化渗透,最终迈向全球化布局。支撑这一路径的,是三大核心策略的协同发力:

其一,复制国内成熟的标准化运营体系,以极致效率降本增效。为保障品质、严控食品安全,国内品牌早已建立完善的标准化SOP流程,这一优势被充分应用到海外门店运营中。新加坡餐饮顾问林志良提到,诸多中国大型茶饮品牌借助物联网与大数据技术,推动门店运营向“一键式端到端自动化”升级,员工几乎无需手工调制饮品。这类系统不仅节省人力成本,还能大幅缩短培训周期——相较于部分本地奶茶品牌,中国连锁茶饮店的新员工培训时间通常不到一半。

其二,打磨全球化供应链体系,构建成本竞争壁垒。为降低海外运营成本,品牌在供应链布局上持续深耕:蜜雪冰城在香港、印尼、越南设立子公司,负责当地原料、包装、设备的采购;2025年3月,瑞幸咖啡与印尼邦盖群岛县政府签署独家谅解备忘录,计划将该地区打造成椰奶专属生产基地,锁定爆款饮品核心原料供应。

其三,立足本土化口感定制,精准适配海外消费者偏好。不同品牌虽定位各异——蜜雪冰城延续极致性价比策略,喜茶依托文化底蕴走高端路线、对标星巴克,但核心均离不开口感本土化调整。例如。蜜雪冰城在美国市场针对性地增设120%、150%、200%三档超高糖度选项,契合美国人年均消耗26公斤添加糖的饮食特点。

图源:基于公开信息整理 DoNews制图

当然,新茶饮出海之路并非一帆风顺。在东南亚,马来西亚餐饮运营商KohLeePang指出,当地员工难以适应国内高强度工作文化,“如果工作太累,人们就不会留下来”;在支付系统方面,国内成熟的数字支付体系无法直接照搬新加坡市场,当地支付平台繁杂,叠加服务费与消费税征收规则,增加了运营难度。

在美国,复杂的监管环境、物流差异、文化鸿沟等问题,让门店筹备周期大幅拉长,往往需要数月协调,与国内快捷扩张节奏形成鲜明对比。

尽管挑战重重,全球鲜制饮料市场的巨大潜力仍为品牌提供了广阔空间。据CIC报告预测,到2028年全球鲜制饮料市场规模将突破1.1万亿美元,中国与东南亚等新兴市场将成为主要增长动力。仲量联行中国零售研究部主管朱建辉评价道:“茶行业正进入精细化调整阶段。中国品牌正凭借文化自信、供应链创新和国际影响力重塑全球饮料格局。”