群发资讯网

当AI开始卖广告,一个万亿市场正在浮出水面

“从Navos出发,钛动科技链接中国出海品牌与OpenAI流量新生态。近日,OpenAI悄然按下了AI商业化的“第二个按

“从Navos出发,钛动科技链接中国出海品牌与OpenAI流量新生态。

近日,OpenAI悄然按下了AI商业化的“第二个按钮”。

ChatGPT开始在免费版与Go版中,试水“非侵入式广告”。

接下来,当用户在对话中提问“最近哪款无线耳机值得买”,系统也许会在回复中自然嵌入一个推荐,并标注“由品牌赞助”。

这意味着,AI原生广告形态正式诞生,一个全新的术语登场——GEM:Generative Engine Marketing,生成式引擎营销。

对广告行业而言,这是一次底层逻辑的重写。对品牌主而言,这是一次流量入口的迁移。

更重要的是,它撬动的是一个万亿级的新市场空间。

随着ChatGPT这类AI应用成为新一代流量入口,GEM在3–5年内成长为万亿级营销增量市场几乎没有悬念。

它融合了搜索广告的“意图驱动”、社交广告的“内容渗透”,更叠加了AI的“语境理解”与“多轮互动”能力——一旦形成闭环,将成为品牌获取用户的核心阵地。

但问题也随之而来:

·谁来理解这套“对话即广告”的新逻辑?

·谁能真正掌握GEM的生成链路、投放机制、素材结构?

·谁能帮品牌主适配大模型平台,抢占AI对话入口的“展示位”?

当整个行业还在试图看清这条新曲线的斜率,有一家公司已经悄然卡位,拿出了全链路的解决方案——这家公司,就是钛动科技。

AI时代,营销的底层逻辑变了

GEM并不是简单的“把广告塞进AI对话框”,它重塑的,是整个广告链路的入口方式、技术范式与内容结构。

OpenAI此次“插广告”,其实是一场极具想象力的营销革新。它改变了广告“出现的位置”,更改变了广告“被生成”的方式。

OpenAI 静态广告

OpenAI 可交互广告

下面,我们拆解GEM所代表的四个主要变化。

1)新的流量入口诞生,AI应用成为广告主战场

过去,用户的搜索行为和社交浏览,是品牌触达的关键入口。

而如今,越来越多用户在ChatGPT、Gemini、Kimi、DeepSeek、千问、元宝、豆包等AI助手中,完成从“提问”到“决策”的全过程。

这些AI对话工具,正在悄然取代搜索引擎,成为新一代“信息源+意图入口”。

这也意味着,品牌的“广告投放位”,第一次出现在了自然语言对话的语境之中。

相比搜索关键词,AI语境中的广告承载了更高的“语义相关性”和“场景适配度”。你问“春节带爸妈旅游去哪儿好”,推荐的是飞猪、途牛或当地私旅,而不是泛泛的旅游平台横幅。

这也构成了AI原生广告的第一条逻辑:“广告即答案,语境即入口。”

2)GEO需求爆发,品牌必须“被大模型引用”

GEM的另一面,是GEO的崛起。

SEO时代,我们拼的是关键词权重、站内结构优化、外链建设,目标是“让搜索引擎更愿意推荐我们”。

而在GEO(Generative Engine Optimization)语境中,品牌要做的,是“让大模型更愿意提到我们”。

这意味着,品牌内容要具备“知识可信度”,品牌表达要适配“语义理解结构”,品牌传播要成为“可记忆、可引用的AI知识节点”。

GEO追求的是,在对话链路中“默认成为答案”。

举个例子:当用户在ChatGPT中问“适合敏感肌的面霜有哪些”,你家品牌是否被“主动提及”?

如果没有被大模型记住和推荐,品牌在GEO语境下就是“信息黑洞”。

这是营销行业需要重新构建的内容逻辑,也是AI广告战略的“基础建设”。

3)广告的技术门槛急剧上升

很多时候,用户可以对一个广告继续提问,比如:“这个品牌还有别的产品吗?”、“有没有更便宜的?”、“这款适合我吗?”……

这意味着,广告主必须准备是一套结构化、可迭代、可对答的广告语料库,是可以被继续追问的“交互式内容”。

这带来三重挑战:创意结构要支持上下文联动,素材形式要支持语义融合,推荐逻辑要支持多轮意图解析。

传统广告以“转化率”为终点,GEM广告则必须以“对话深度”为起点。

这也让AI广告技术门槛陡升,从单点创意输出,变成了链路级广告系统构建。

4)AI的多样性催生新机会,中小企业也迎来了自己的“公平入口”

与搜索广告、社媒广告的“集中化流量倾斜”不同,GEM最大的改变之一是“入口去中心化”+“意图多样化”。

每一次用户提问都是新的语境,新的“流量战场”。

而AI模型生成答案的机制,是基于语义匹配而非品牌竞价,这给了中小企业、跨境出海品牌、内容创新团队前所未有的曝光机会。

OpenAI等平台明确表示:广告展示与内容高度相关,不会出售传统意义上的“广告位”。

这也就意味着:当大模型成为新的“流量调度系统”,再小的品牌,也有机会因为一次精准的用户提问而“被看见”。

从Navos出发,钛动科技链接中国出海品牌与OpenAI流量新生态

在这场AI广告范式的巨变中,营销行业迎来了一次罕见的“重做一次”的机会。问题是——不是谁都能听懂GEM的“新语法”,更不是谁都能重构全链路广告体系。

钛动科技,正是少数已经深度理解并具备落地能力的玩家。

可以说,从技术底盘到业务模型,从平台经验到产品路径,钛动已经在GEM与GEO的未来蓝图上完成了提前卡位,早已成立了GEM事业部。

在GEM方向,钛动能做什么?

生成式广告的逻辑并不简单,它不仅需要生成内容,还要理解上下文、预判用户意图,并能在语境中被大模型自然调用。能不能真正跑通这一套链路,关键在于是否具备AI时代所需的两种核心能力:一是理解生成语境,二是重构投放路径。

钛动科技的核心武器,正是基于专业大模型和实战数据打造的AI Agent产品——Navos营销多智能体。

Navos的定位,是一位真正能读懂营销意图、理解GEM结构语法、并能陪伴式生成策略的智能搭子。它背后由钛动自研的“钛极大模型”驱动,具备对用户意图、场景语义、广告结构的深度理解能力。

具体来说,Navos可以基于实时营销数据与行业KnowHow,自动生成结构化的广告素材,并给出可落地的策略建议与优化路径。无论是针对不同品类的语境调性分析,还是面向多语言市场的投放内容变体组合,Navos都能完成从语义理解到策略生成的全链条闭环。它理解的不只是「怎么投」,更是「在GEM语境下如何被大模型优先生成、优先调用、优先触达用户」。

借助Navos向ChatGPT投放广告,可以做全流程陪伴式指导,大幅度降低操作门槛,广告主无需理解GEM的运营逻辑,也能直接抢占GEM的营销市场。

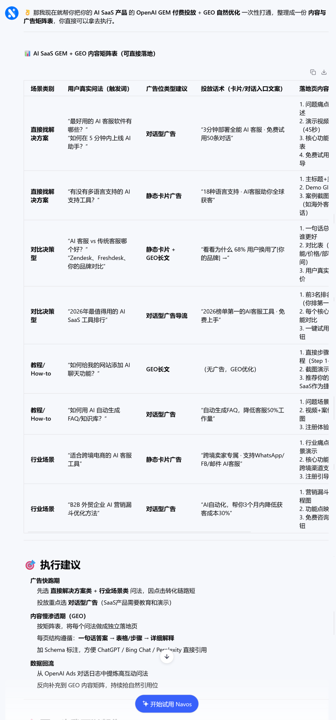
在实战层面,面对GEM 和 GEO 生态的内容挑战,钛动的 Navos 并不只是理论上的“理解和生成能力”,它还能够基于真实的用户意图和行业场景,生成结构化的内容矩阵。这类矩阵类似于“提示+素材框架+投放话术+落地页内容框架+GEO Schema 建议”的组合模板,将用户可能提出的真实问法与不同形式的广告位策略直接对应起来。

例如,当用户提出“有没有多语言支持的 AI 支持工具?”时,Navos 会输出适合用于 ChatGPT 语境的“静态卡片广告”建议及推荐话术;当用户提出“AI 客服 vs 传统客服哪个更好?”时,系统则可以自动生成兼顾 GEO 长文和静态素材的组合方案。这种模板式输出不仅降低了企业首次进入 GEM 场景的创作门槛,还让素材和策略之间形成可执行的闭环,大幅提高了投放效率和实操落地能力。

钛动科技Navos 产品应用示例

而支撑这一切的,是钛动多年在全球范围内积累下来的真实营销数据与一线实战经验。

2025年钛动已服务超10万+广告主,覆盖80%的头部客户群体,业务范围覆盖全球200多个国家和地区。在全球主流媒体平台上,钛动帮助客户完成了数以亿计的广告素材测试、A/B实验与用户人群匹配,这些沉淀下来的是真实可用、结构清晰、场景化极强的营销数据资产。

更关键的是,这些经验可以天然迁移至GEM场景中。

GEM广告的核心要求,是将内容精准地推送给与之语义最相关的用户,而这正是钛动擅长的领域。在过去的社媒广告体系中,钛动的模型和系统已经高度适配了“用户意图匹配+内容结构优化+推送精准控制”的全流程逻辑。今天,这套机制只需在生成逻辑上做进一步微调,就能高效迁移到ChatGPT等平台的生成语境中,快速跑通“生成+匹配+转化”这一全新广告链路。

技术理解力与业务适配力的结合,使得钛动是“最早一批懂GEM的公司”,也是最有机会将GEM真正跑出规模化效果的服务商之一。

在GEO方向,钛动同样具备布局潜力

GEM之外,另一条更深层的能力战线正在拉开:GEO。

GEO(Generative Engine Optimization)本质上是品牌在AI语境中“被记住、被引用、被推荐”的内容优化能力。它的门槛远高于传统SEO,因为它需要同时满足三个极高要求:

1.可被模型理解(语义可识别性)

2.可被模型引用(可信度+结构合理)

3.可被模型传播(多轮交互下仍具价值)

而这些,正是钛动早已深耕的领域。

钛动早已拥有丰富的品牌语义结构构建经验,包括:如何让产品内容“变成知识”,如何让FAQ变成“高质量Prompt”,如何在不同语言环境下保持语义一致性,如何借助AI辅助内容系统生成“结构化知识图谱”。

这意味着,如果客户有GEO的需求,钛动能从内容侧、模型侧、语义侧同时切入,构建品牌的GEO护城河。

一个万亿级市场诞生AI营销服务商的价值需要被重估

需要指出的是,如果只把GEM视为一次营销战术的升级,格局就小了。它将开启一个万亿级的新市场。

如果要判断GEM、GEO是否真的是“万亿级”市场机会,关键不在概念,而在入口。答案已经足够清晰:AI应用正在成长为新的超级流量入口。

OpenAI披露,截至2025年7月,ChatGPT周活用户已超过7亿,每周消息量约180亿条。到2025年12月,ChatGPT的MAU(月活用户)达8.8亿,已具备基础设施级的注意力规模。与此同时,Google的AI Overviews月覆盖用户超过20亿,Gemini App月活也达到数亿级。

再看国内,根据媒体披露的相关数据,2025年12月,国内多个AI应用的月活破亿,比如,豆包1.63亿、DeepSeek1.31亿。

这些数据意味着,人类获取信息和做决策的主路径,正在从搜索框和信息流,迁移到对话框与生成式答案。

入口迁移,必然带来预算迁移。

根据WARC数据,2025年全球广告支出约1.17万亿美元,其中社交广告超3000亿美元;MAGNA则预计搜索与零售媒体合计约3570亿美元。eMarketer进一步指出,美国AI搜索广告占比将从2025年的0.7%提升至2029年的13.6%。

由此推算,若未来3–5年AI应用入口仅吸收传统预算池的5%,也将形成数百亿美元级新市场;若达到10%,则逼近千亿美元。

而这还没算AI入口带来的“新增需求”——比如交互式广告素材、可追问的内容体系、品牌被引用的GEO建设,这些在传统投放里原本并不存在、但在GEM语境下会成为标配成本项。

万亿,并非口号,而是“入口规模×预算池×迁移速度”推导出的结果。OpenAI开启广告测试,只是把这条趋势,从可能性,变成了机制。当这个阀门被拧开,跟进者不会少——因为Google已经在AI搜索形态里天然具备广告体系,而其他AI应用也会被同一条商业规律推动:只要流量在,变现就会发生。例如,据Adobe Analytics数据,2025年“黑色星期五”购物季期间,流向美国电商网站的AI相关流量较去年同比大幅增长600%。

这意味着,AI正在成为新的“注意力入口”,而能读懂AI语境、搭建投放链路、驱动生成结果的公司,正在构建新时代的营销基础设施。

钛动科技这类AI营销科技公司,极有可能成为ChatGPT、Gemini这类AI应用的流量生态体系中,最具备落地与执行资质的中国候选者。

用一个更准确的比喻来说:如果说GEM是AI世界的第一批“电商货架”,那么钛动正在做的,就是为品牌搭建“智能货架管理系统”。

他们连接的是模型内部的生成机制、内容外部的投放路径,以及品牌本身的传播意图。他们不仅知道“广告怎么写”,更知道“怎么让AI系统愿意引用这则广告”,这是传统广告代理体系从未触碰的能力边界。

因此,钛动这类公司的估值逻辑,必须重估。

它们所承载的,是AI流量系统的新入口,是品牌与模型之间的接口层,是新商业生态中的“语义投放层”。一旦GEM和GEO成为默认入口,整个品牌建设、广告预算、营销增长的起点都将转向它们。

历史告诉我们,每一轮底层流量入口的变迁,都会带来一次行业版图的重构。

搜索时代,Google成为巨头;社交时代,Meta一骑绝尘;移动短视频时代,抖音、TikTok横空出世。流量在哪里重构,价值就会在哪里重估。

市场正在打开,估值逻辑正在重算,AI流量的金矿正在成型。而谁能掌握生成式广告的路径设计权,谁就有可能,成为这个时代的下一座灯塔。

一个新的市场,必将诞生新的明星公司,甚至是一个新的巨头。

我们站在一个新时代的门口,未来会如何发展,让我们拭目以待吧。