今日市场震荡调整,轮动速度明显加快,收盘时超2800只个股下跌。
两市成交额2.54万亿,节后资金回流成交额持续放大,一定程度上反映出资金回流节奏较快。
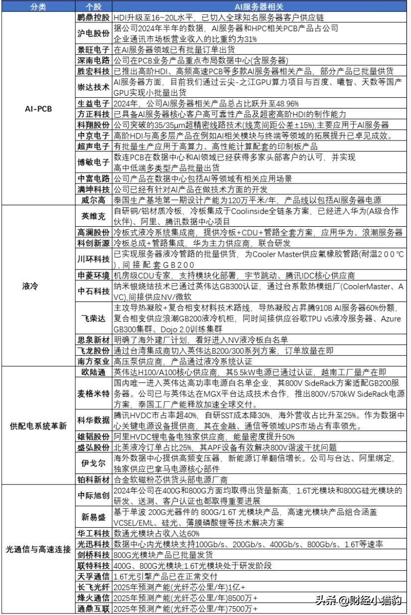
从盘面来看,近期“古典算力”(光模块,PCB、CPO等)走的很强,再次吸引了市场资金的关注。
消息面上,今天凌晨,英伟达发布2026财年Q4财报,再次刷新市场认知:单季营收681亿美元,同比增长73%;数据中心收入623亿美元,占比超91%。
而且,英伟达下一季度营收指引高达780亿美元,远超预期。全年营收突破2150亿美元,毛利率稳定在71%以上。

从英伟达的业绩来看,当前全球AI资本开支已从规划进入大规模落地阶段,这方面或许会带动A股相关产业链。
AI基建可持续多久?英伟达最新财报释放的信号Grace Blackwell平台在Q4已贡献数据中心收入的三分之二,或许意味着新一代AI芯片正在批量出货。
全球主要云服务商2026年资本开支目标上调至近7000亿美元,较此前预期大幅提升。
英伟达明确表示,产能已锁定至2027年,说明下游订单可见度极高。
英伟达的增长并非孤立现象,背后是全球科技巨头持续加码AI基础设施:
微软:
2026财年资本开支预计超300亿美元,重点投向Azure AI超算集群,支持OpenAI等大模型训练与推理。其AI数据中心部署节奏明显加快,Blackwell芯片采购量居全球首位。
谷歌:
宣布2026年AI相关资本支出将翻倍,重点建设TPU v5与NVIDIA GPU混合集群,用于Gemini模型训练及Cloud AI服务商业化。
Meta:
计划2026年部署超35万块H100/B100级别GPU,用于Llama系列模型迭代和AI代理(Agent)产品开发,资本开支同比增速或超60%。
亚马逊AWS:
加速Trainium与Inferentia芯片自研的同时,仍大规模采购英伟达GPU以满足客户即时需求,2026年数据中心投资预计突破250亿美元。
这些巨头的共同动作或许表明,真金白银投入,或正在转化为实实在在的业绩。
国内AI加速推进除了海外需求爆发,中国自身的AI算力建设也在全面提速,为 A 股相关供应链带来新增需求与产业机遇。

有关部门密集出台《算力基础设施高质量发展行动计划》《人工智能+行动方案》等文件,持续推动国内AI算力的发展。
deepseek、豆包、通义千问等已全面接入各自生态,面向企业客户提供API调用与定制化服务;
另外运营商、金融、能源、制造等行业开始规模化采购AI算力,用于智能客服、工业质检、风险预测等场景。
还有昇腾(华为)、寒武纪、海光、天数智芯等国产方案已在推理、行业模型训练、边缘AI等场景实现规模替代。
根据市场部分机构的预测,2026年,国产AI芯片出货量有望同比增长200%以上,带动服务器、液冷、高速互联等配套需求同步释放。
哪些方向可能受益?随着全球AI基建进入密集交付期,

1、高速光模块
800G产品已进入大规模出货阶段,1.6T研发领先,头部厂商深度绑定北美云厂商。
随着AI集群内部连接密度激增,光模块用量将大幅增长。
2、高端PCB与载板
AI服务器主板层数多、材料要求高(如高频高速覆铜板),国内龙头厂商已通过认证并批量供货,技术壁垒高、客户粘性强。
3、液冷散热系统
单机柜功耗突破100kW,风冷难以为继,液冷成为主流方案。
国内企业在冷板式液冷、CDU(冷却分配单元)等领域具备成本与交付优势,已进入国际供应链。
4.高速互连与结构件包括高速铜缆、光纤跳线、电源模组、机柜结构件等,虽单体价值量不高,但需求刚性、出货量大,国产厂商凭借快速响应能力占据重要份额。
写在最后英伟达的财报,或许验证了AI基础设施建设的强劲动能。
当全球AI算力进入“施工高峰期”,光模块、PCB、液冷、高速连接等环节,或正迎来重要的业绩窗口。
值得我们持续做产业跟踪与观察。

特别声明:以上内容绝不构成任何投资建议、引导或承诺,仅供学术研讨。
如果觉得资料有用,希望各位能够多多支持,您一次点赞、一次转发、随手分享,都是笔者坚持的动力~