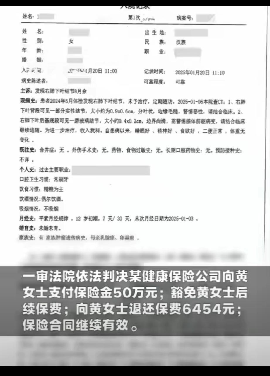
90后黄女士投保两年半确诊肺癌遭保险公司拒赔,法院终审判决保险公司付50万元并继续履约。保险公司这套操作,荒唐至极、令人齿冷。 投保时,业务员为冲业绩,满嘴花言巧语,诱导签字、刻意避重就轻,从不主动核实、从不认真告知,只想着把保费收入囊中。 真到理赔关头,立刻翻脸不认人,出险时百般刁难,挖空心思找理由拒赔,满脑子只有利益,毫无契约精神与行业底线! 这次终审判决50万理赔款,本就是保险公司该履行的义务,不是施舍。这场胜诉,是法律对无良拒赔乱象狠狠纠偏,更是给整个行业敲响警钟! 别再把消费者当冤大头,契约与诚信,从来不是单向约束!肺癌治疗避坑 职业性肺癌 重疾踩坑









评论列表